「超初心者がはじめるBlender」ということでシンプルな机を作成します。今回はオブジェクトのサイズ変更、位置の変更・オブジェクトのコピーと画面分割を利用していきます。
はじめに
Blenderのインストール方法・日本語化は下記で紹介しています。使用するBlenderのヴァージョンは5.1です。
今回やる事
今回は「簡単な机」を製作していきます。ゼロからのスタートです。
学ぶ内容
- オブジェクトのサイズ変更、位置の変更
- オブジェクトの追加
- 画面の分割
製作開始
Blenderを起動して、「New File」の「General」を選択します。

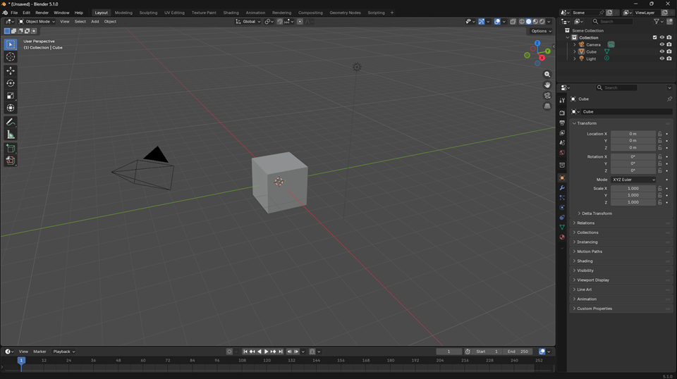
下記が初期画面になります。真ん中の立方体オブジェクトを変形していきます。

机の上部分(天板)を作成
立方体をマウスで選択した後に、キーボードのSキーを押してからZキーを押します。マウスを動かしてZ方向の大きさ(スケール)を変更。同じようにSキーを押してからYを押してマウスを動かしてY方向のスケールを変更します。

画面右にある「オブジェクトトランスフォーム」の「Scale」で変更することもできます。

スケールを変更したらオブジェクトを移動します。オブジェクトを選択した後に、キーボードのGキーを押した後にZキーを押してマウスを移動、Z方向の位置を変更します。

「Location」で位置を変更することもできます。

これで机の上部分の作成はOKです。
脚部分の追加
次に机の脚を作成していきます。キーボードの「Shiftを押しながらAキー」を押すか、画面上にある「Add」を選択。「Mesh」の中から「Cube」を選択します。

追加した立方体を脚にしていきます。

上部分を作成したのと同様の手順で、追加した立方体を選択してキーボードのSキーを押した後にXキー、Yキーでスケールを変更。位置も変更して、おおよその脚の位置・形にします。

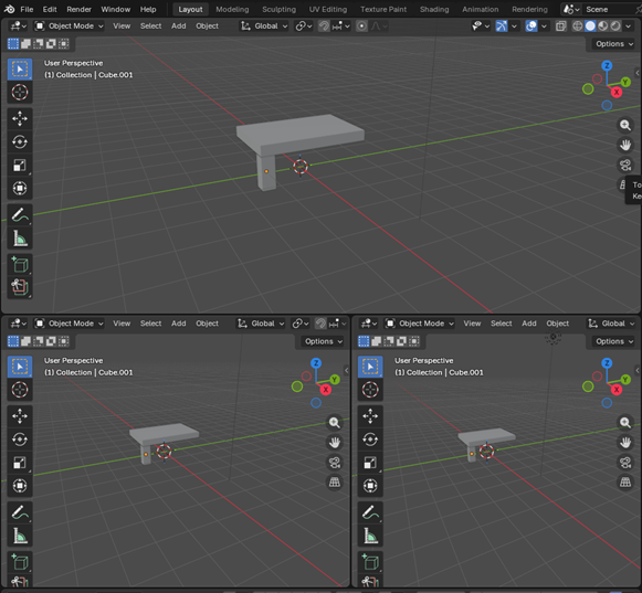
ウィンドウを分割
脚の位置を合わせやすくするために、画面を増やします。
メイン画面の右上にマウスを持っていくと「+」に変化するので、その状態でマウスの右クリックで画面を分割することが出来ます。

下記のように3つの画面を出してみます。

追加した画面は右上にある「X」、「Z」を押して横から見た状態と上から見た状態に変更します。

この状態で3つの画面を見ながら操作すると正確な位置に移動しやすくなります。
オブジェクトの複製
最後に脚を複製します。脚を選択した状態で、Shift+Dで複製します。複製したら、選択してキーボードのGキーを押した後にYキーを押して横にずらします。

次に、Shift押しながら2つの脚を選択してからShift+DでコピーしてG→Xで位置をずらして脚を4本にします。
これで簡単な机の完成です。

最後に
オブジェクトの移動、スケールの変更は画面上にある「Object」→「Transform」から操作することも出来ます。横に書かれている「G,R,S」がキーボードのショートカットキーです。

よく使うのはキーボードのショートカットに慣れるのが良いのかと思います。
実際には、ここから色を指定、カドを丸くするなどのデザインが重要になりますが、まずは超初歩の一歩目です。
