Blenderで簡単な「ボート(船)」を作成していきます。ポリゴン数を少なく作成してみます。
はじめに
使用するBlenderのヴァージョンは5です。
今回やる事
「シンプルな船をローポリゴンで作成」していきます。どのような形をイメージするかで作り方も変わってきますが、単純な物をイメージしています。下記記事で作成している車に作成手順が近いです。
製作開始
初期の立方体を変形させていきます(キーボードS→Y)。

キーボードのテンキーの7を押して上から見た図にします。

ループカットを追加して分割します(キーボードのCtrl+R)。縦は2分割、横は3か4くらいに分割します。

頂点選択モード、透過表示にして左半分を選択して削除します。

下記のような感じになります。

「AddModifier」から「Generate」→「Mirror」でミラーモディファイアを追加します。

横の頂点を選択して移動します(キーボードのG→X)。船の横面のイメージで形を作成します。

先頭を前に移動します(キーボードのG→Y)。

上面を選択して削除します。

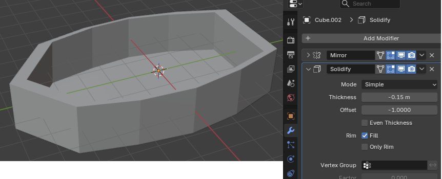
「AddModifier」から「Generate」→「Solidify」でソリッドモディファイアーを追加して厚みをつけます。

Solidifyのパラメータをセットして、下記のような感じにします。

横から見た図にして、好みで底面の形を調整します。

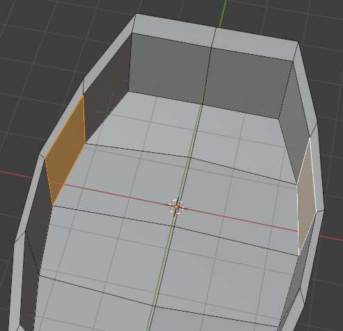
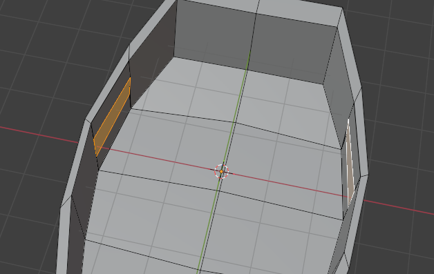
座る位置を作成
座る場所を作成したい面を選択します。対称に2つ選択します。

キーボードのEで押し出した後に、サイズを変更します(キーボードのS→Z)。

右クリックで「BridgeFaces」を選択して面を繋げます。後は好きに色をつけて完成です。

